Visualize the steps an organization takes to create & deliver value to customers in order to help eliminate "waste." A common use case is a path to production and product development life cycle.
Phases
Suggested Time
1-2 hours
Participants
Core team, subject matter experts (as needed)
This activity can be done as early as the Kickoff if there are concerns about many teams creating one system or known problems in product development life cycle. Otherwise, it can be done as part of technical Discovery, Framing, or any time the team finds itself bogged down with an inefficient process.
Explain the purpose of the workshop.
Using product development lifecycle as an example, you might say something like:
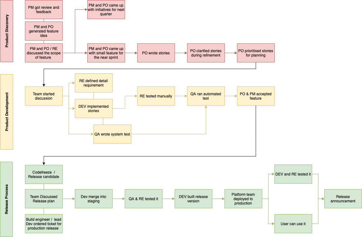
“To identify our product development life cycle, we’ll follow a feature from the moment user gives feedback (e.g. a story is written) to its deployment on production. We’ll focus on the current deployment process before the future state, because understanding what’s happening now will surface real blockers and stakeholders faster than an idealized workflow. Additionally, we want to discover not only the steps, but also the roles and the lead time of each steps.”
Start with the current product development process. On one end of the whiteboard or section of the digital collaboration board, write the first step of your chosen value stream. On the other end, write the last step.
For product development life cycle, put “User Feedback” as a first step and “Release to Prod” as a last step.
Tip: If the team having trouble determining the end point, ask a question like “when would we consider the job done for this journey?”
Have the group identify the high-level steps that take place from beginning to end in the value stream, being as detailed as possible. Write each step on a sticky note and place it in order on the whiteboard. Iterate as needed.
Tip: Ideally you’ll move from start to end but don’t get hung up on the order because you can easily move the sticky notes around. The idea is just to start generating as a team.
Once the group is satisfied they’ve captured all of the high-level steps in the right order, loop through the flow again. This time, capture the following information about each step on another sticky note or on the whiteboard:
Tip: These are example questions. Use whatever “lens data” that’s appropriate for your content to shape your picture of the problem. Care about handoffs? Capture them explicitly. Want to visualize system touch-points? Add in Service Blueprint-type details. In short, capture what matters.
Have the team take a step back to review the flow and adjust anything that feels incorrect.
When the value stream map feels the right visualization of current processes, calculate the total lead time for the whole process and discuss it with the team to find area that can be improved.
Repeat steps 2-6 for the “to be” process.
You know you’re done when you have a visual value stream on the whiteboard and the team feels confident it accurately represents the current process.
Some teams are sensitive to the idea of calling out “waste” in their processes. Another way to frame the purpose of this activity is to call it an opportunity to increase efficiency.
The Seven Wastes of Product Development
Path-to-production exercise
Example of a product development life cycle

Value Stream Mapping: How to Visualize Work and Align Leadership for Organizational Transformation by Mike Osterling & Karen Martin
The Seven Wastes of Software Development - Blog post by Michael Szul
Software Development Waste - Conference paper by Todd Sedano
Lean Software Development: An Agile Toolkit by Mary Poppendieck & Tom Poppendieck
DevOps Processes: Value Stream Mapping by Mandy Storbakken